Instance Verification Kit (IVK)
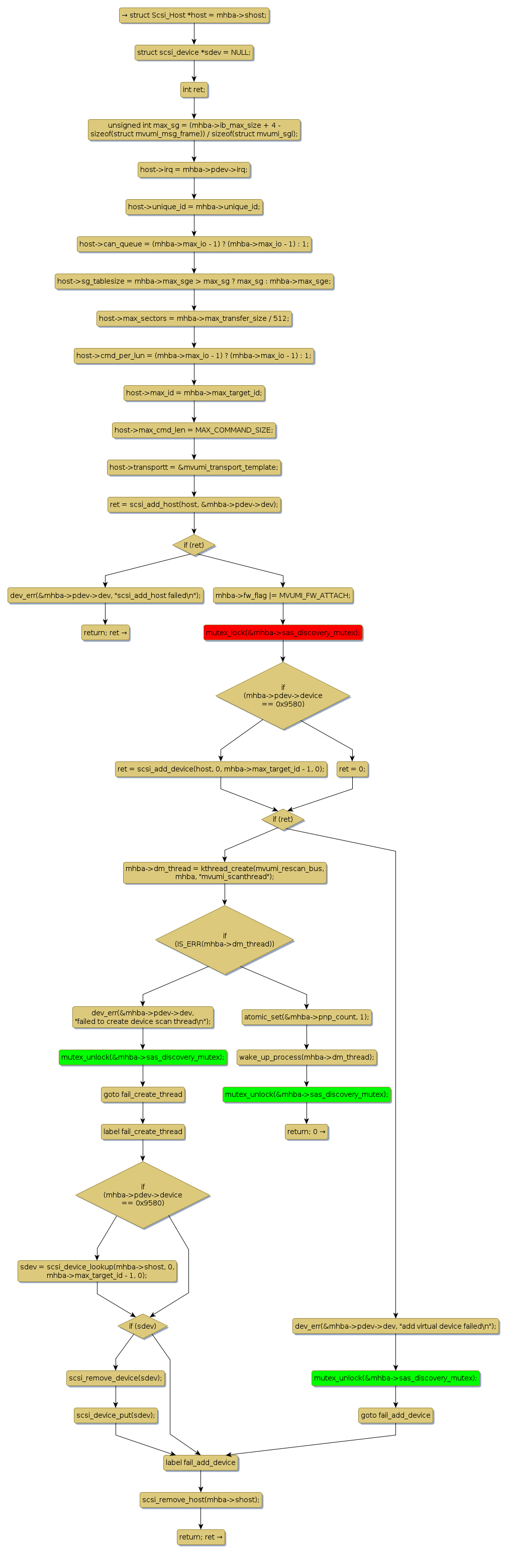
mutex lock @ [66625+39+/linux-3.19-rc1/drivers/scsi/mvumi.c]
Instance Signature: sas_discovery_mutex
|
The Matching Pair Graph:
|
|
Function Name
|
Control Flow Graph (CFG)
|
Events Flow Graph (EFG)
|
Source Correspondence
|
|
mvumi_io_attach
|
|
|
[65779+15+/linux-3.19-rc1/drivers/scsi/mvumi.c]
|